What does a personal learning environment (PLE) look like? How can we represent our own PLE? What can we do to proactively expand our PLE and actively participate in it? These were some of the questions that we attempted to answer in this weeks’ assignment.
To start the week off, we looked at how we could expand our PLE. The requirement was to join several professional learning groups or networks and begin to become active users of those assignments. While the assignment only required 4 total, I ended up joining quite a few more. Part of the reason for this was that I found several more than needed that I wanted to give a test run. I also tried to spread my new networks out over several platforms rather than focus on just one. I anticipate that the groups will behave differently on Facebook than they do on LinkedIn or another more professional platform.
In the end, I ended up joining several groups on Facebook, a couple on LinkedIn, a couple on Edweb, and then one that was a self-contained one. This last one was one that is very closely tied to my current position as it’s hosted by Knowledge Works which is an organization that one of the sites of my employer has been working with. Several of my classmates had found groups on Edweb, so I explored there. Ultimately, I found the groups I joined there to be underwhelming. The level of activity in both of them was very low, and what activity there was mostly promotional (my nice way of saying spammy). The groups on Facebook and LinkedIn hold the most promise; mostly due to the sheer number of participants in them. Both of these platforms are widely used, and so there is a much larger pool of users to draw into the groups. I hope that this will lead to increased activity, increased learning, and will help me continue to be active.
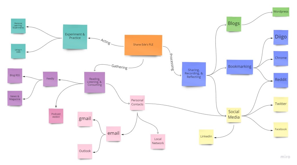
The second part of our assignment this week was to create a visual representation of what our PLE looks like. Several of my classmates chose to create what I would call an area map. Something closely resembling a Venn diagram with overlapping circles. I chose to do mine slightly differently and created a map diagram using a mind-mapping tool called Miro. This gave me the ability to show the many connections that my PLE has while also maintaining some organizational order. I modeled the organization of my PLE diagram after Michele Martin’s PLE diagram that breaks the PLE into three major branches: Processing, Gathering, and Acting. I found this to be an elegant way to break the PLE down to the main functional areas.

What you see above is the visual representation of my PLE. Of course, it’s somewhat organic in that it is expected to change over time. If you’d like to go see the map natively on Miro, you can do so here.
The final part of the assignment this week was to reflect on my PLE as it compares (or contrasts) with those of my peers. What I found when I looked at my classmates’ PLE diagrams was that many of the bones of our PLEs are similar. We all mostly use the same platforms for things. The biggest difference is in the groups or networks we belong to within those platforms. Some of that is highly dependent on the usage. Several of my classmates chose groups that were more specific to their current positions while I chose ones more specific to my own position.
In almost every case, there was at least one divergence from my own PLE. A slightly different tool, or a different platform. Some of these were ones I had never heard about (like EdWeb, which I then used) and there are several that I will be going back to take a look at. For as similar as most of our PLEs look, we likely could have continued on using them without ever having come across one another if it weren’t for the classes we’re taking at BSU.
Developing my own PLE diagram was interesting. I found that there are certain areas where my personal intent could use some improvement. For example, I’m a terrible bookmarker. I just don’t use many bookmarking services, nor do I tend to save much for later consumption. Instead, I tend to consume the information and move on. What this sometimes means is that I’m not contributing enough to the community, and I likely am not experimenting and practicing the things that I’m consuming enough. These are areas of improvement to be sure.
What does your PLE look like? Have you ever created a diagram of it before?
Give it try! You might be surprised by the outcome.